voltar ao topo

Modelos de Documentos

  • Home
  • Modelos de Documentos

Veja alguns modelos


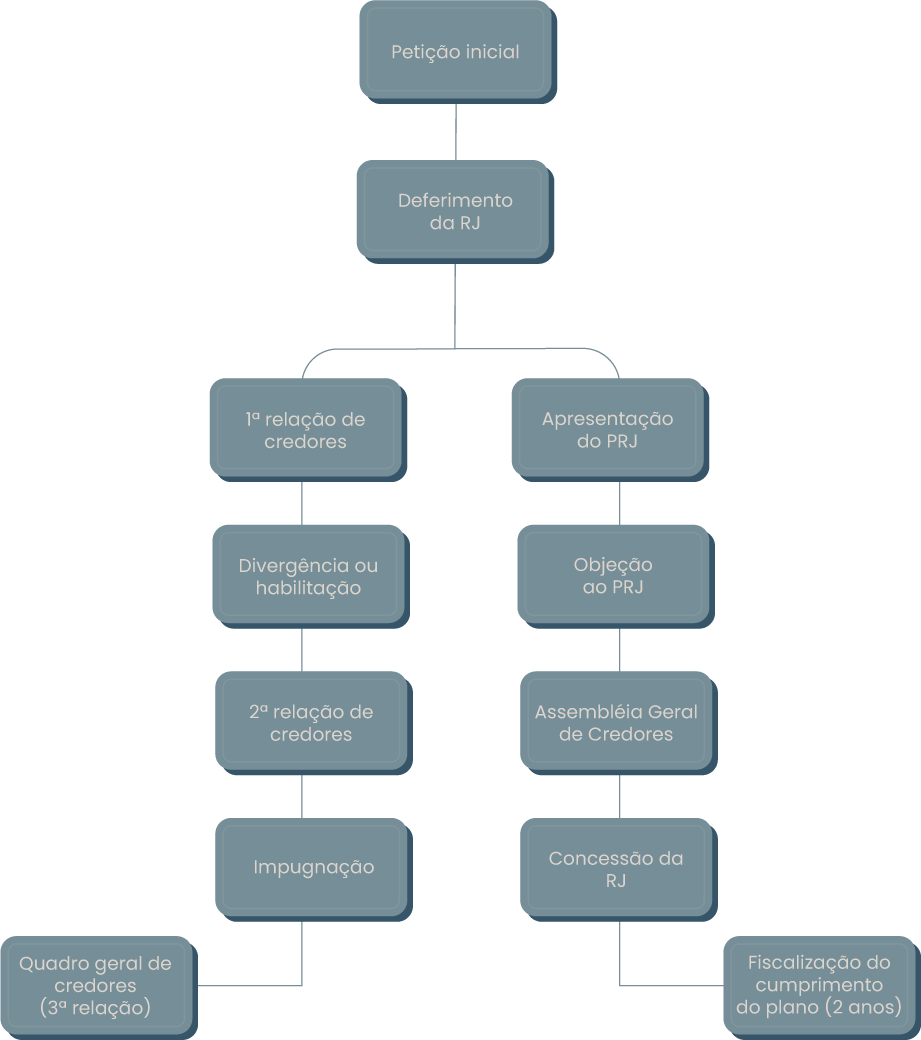
No processo de recuperação judicial, habilitação, divergência e impugnação são etapas distintas, mas que frequentemente geram dúvidas.

Para facilitar a compreensão, confira o organograma abaixo, que apresenta o passo a passo de cada uma dessas medidas.



Como se vê, a habilitação e a divergência são apresentadas em momento anterior, após a publicação do edital com a primeira relação de credores, que é elaborada pelo administrador judicial a partir da lista de credores apresentada pela própria empresa recuperanda.

 

Habilitação, divergência e impugnação se distinguem entre si por um pequeno detalhe:

 

(i) na habilitação, o crédito não foi contemplado na primeira relação de credores e o credor pretende obter a sua inclusão (deve ser protocolada perante o Administrador Judicial, no prazo de 15 dias do primeiro Edital);

(ii) na divergência, o credor está listado na primeira relação de credores, mas discorda do valor de seu crédito ou de sua classificação (deve ser protocolada perante o Administrador Judicial, no prazo de 15 dias do primeiro Edital) 

(iii) na impugnação, o credor apresenta em estágio posterior, após a apreciação das habilitações e divergências pelo Administrador Judicial.  Caso o credor não concorde com a inclusão, exclusão, valor ou classificação de seu crédito nesta segunda lista, poderá então se valer da impugnação que deverá ser protocolada no juízo e não mais com o Administrador Judicial, no o prazo para tais medidas é de 10 (dez) dias, conforme art. 8º, caput, da lei 11.101/2005.

(iv) na habilitação retardatária (ou seja, apresentada após o prazo legal) serão processadas como impugnação (art. 10, § 5º da lei 11.101/2005) e protocoladas em juízo (art. 13 da lei 11.101/2005), ou seja, não mais com o Administrador Judicial

(v) caso homologado o quadro geral de credores (QGC), não mais cabe impugnação, mas poderá o credor ainda ingressar com ação de retificação do quadro-geral de credores, que tramitará pelo procedimento comum e deverá ser distribuída por dependência ao juízo (art. 10, § 6º da lei 11.101/2005). 





  Fale conosco